紅圈新聞?|?和創科技再迎新突破!最新專利技術將為企業的數字化轉型提供有力支持
專業技術革新
作為一家重視技術創新和產品研發的企業,和創科技始終將創新放在戰略性位置,不斷加大研發投入,推動科技成果向市場轉化,為客戶提供更優質、更具競爭力的解決方案。
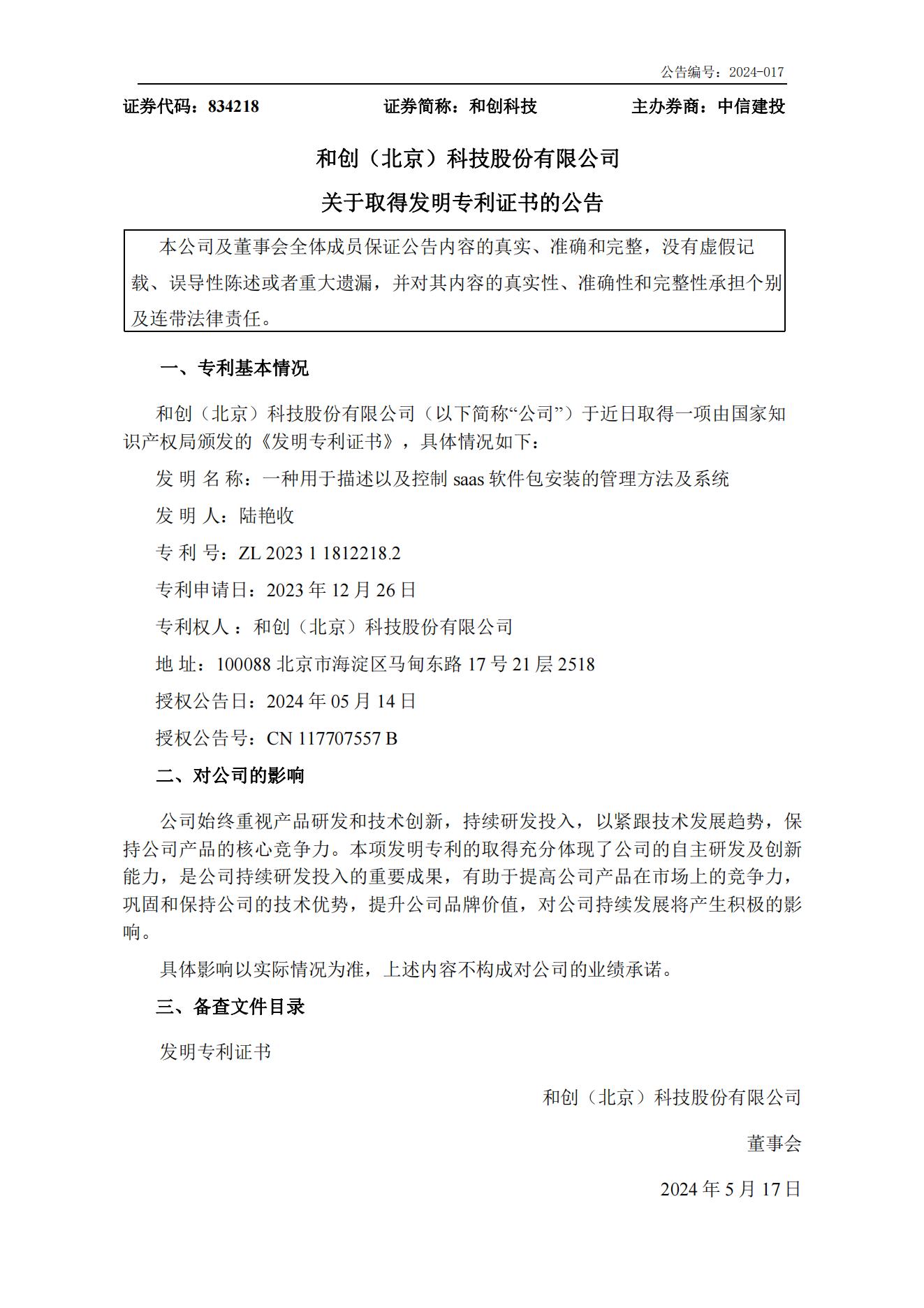
近日,我們又迎來了2024年的第三項發明專利!發明名稱為:一種用于描述以及控制saas軟件包安裝的管理方法及系統
專利證書 ↓↓
專利簡介
● 一種用于描述以及控制saas軟件包安裝的管理方法及系統
本項專利提供了一種用于描述以及控制saas軟件包安裝的管理方法及系統,其中,方法包括:
●梳理saas業務范圍得到管理數據,通過管理平臺獲取所述管理數據;
●通過所述管理平臺獲取用戶端請求信息,根據所述請求信息以及所述管理數據判斷是否允許用戶端安裝saas軟件包以及更改saas軟件包運行屬性;
●所述方法進一步包括:通過用戶端根據關鍵詞在所述管理平臺檢索所需saas軟件包,并在安裝所需saas軟件包時向所述管理平臺提交安裝請求、更改請求以及授權請求。
以下是詳細公告內容↓↓↓

公司始終重視產品研發和技術創新,持續研發投入,以緊跟技術發展趨勢,保持公司產品的核心競爭力。這項發明專利的取得充分體現了公司的自主研發及創新能力,是公司持續研發投入的重要成果,有助于提高公司產品在市場上的競爭力,鞏固和保持公司的技術優勢,提升公司品牌價值,對公司持續發展將產生積極的影響。
(添加專屬售前客服了解紅圈↓↓↓)

?5月14日,“2021貴陽數字經濟產業獨角獸峰會”暨“貴陽獨角獸加速基地揭牌儀式”在貴陽雙龍航空港經濟區開幕。大會上重磅發布了《中國產業創新百人榜》評選結果,紅圈 CRM 創始人&CEO 劉學臣成功入選“2021產業創新百人榜”。
京公網安備 11010802037035號